蜜桃视频 - 蜜桃视频精品点播导航
主页
蜜桃视频概况
蜜桃视频简介
学院领导
历任领导
师资队伍
机构设置
系部设置
|
党建工作
活动展示
组织建设
规章制度
工会建设
|
本科教育
教务信息
教学改革
教学成果
学术信息
规范流程
|
研究生教育
蜜桃视频公告
|
科学研究
科研概况
科研机构
学术动态
流程规范
|
学生工作
团学工作
学风建设
文体活动
学工信息
学生组织
学生服务
公示公告
青年大学习
媒体宣传
|
招生就业
本科生招生
MPA研究生招生
就业信息
|
校友园地
校友活动
毕业生名单
|
人才招聘
诚聘精英
教师招聘
联系我们
|
国际合作
合作项目
国际会议
流程规范
相关下载
|
今天是:
主页
»
招生就业
» 就业信息
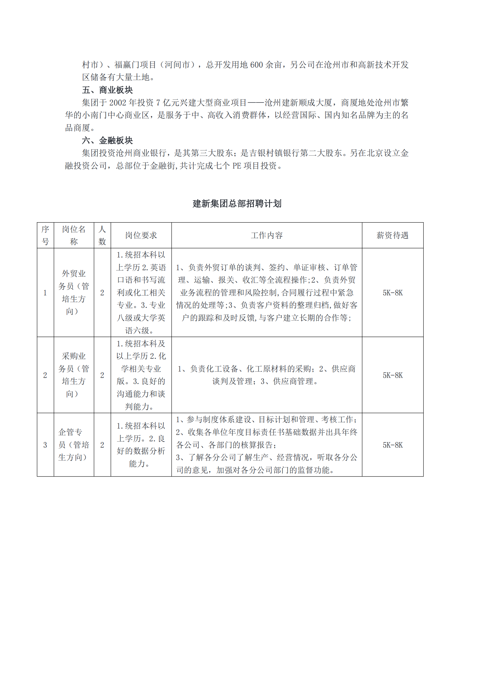
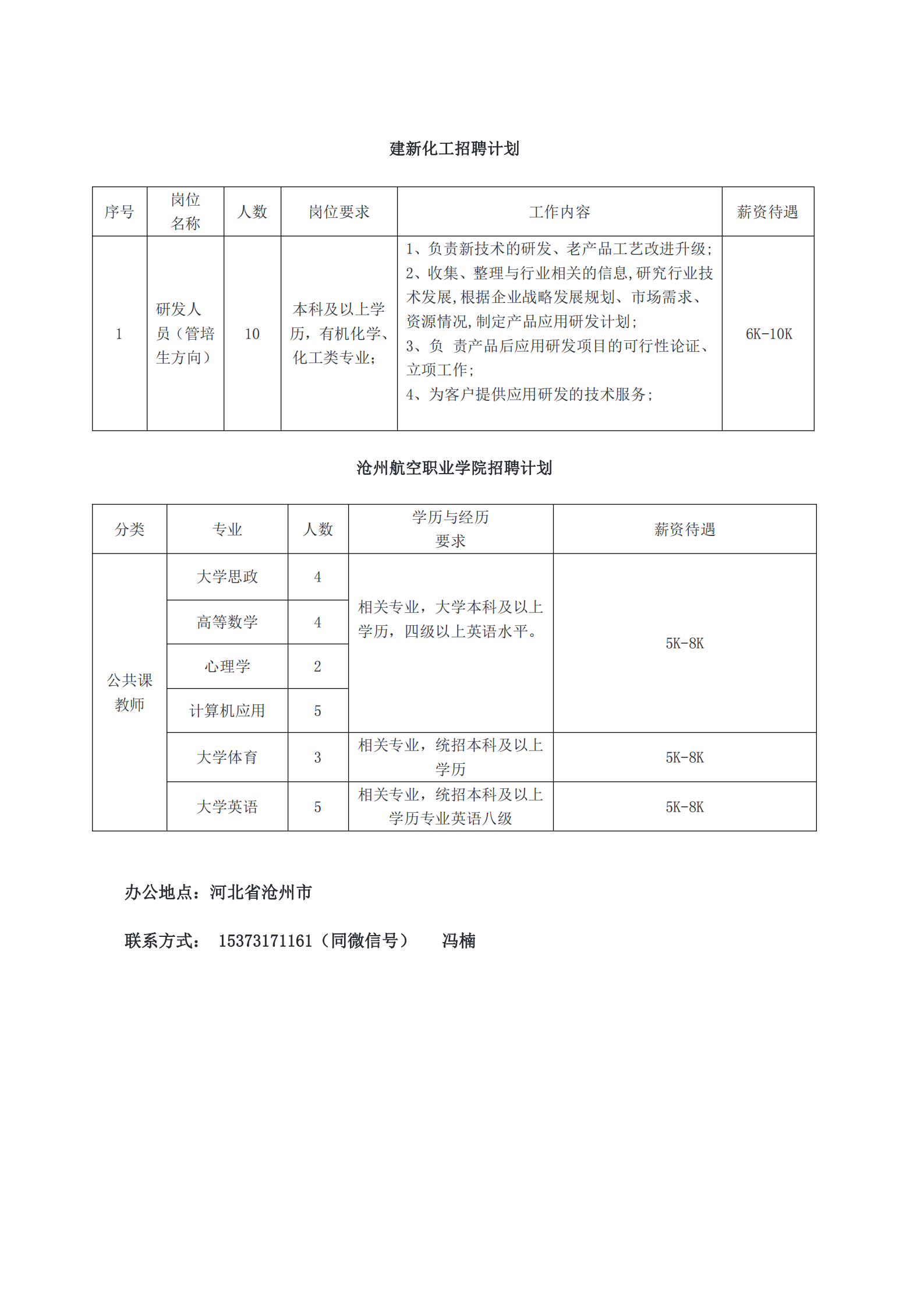
2021年建新集团介绍及校招计划
2021-04-12 12:00:00
访问量:
上一篇:
下一篇:
分享到:
收藏